当前位置:首页>新闻中心
企业动态

地矿集团再添一家省部级科技创新平台
|
来源:地矿集团|2022/8/24 11:28:00|作者:代军治|人气:4441

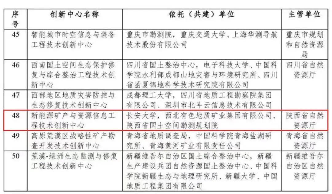
日前,中华人民共和国自然资源部办公厅公布了工程技术创新中心建设名单,地矿集团联合长安大学、陕西省国土空间勘测规划院共同申报的“新能源矿产与资源信息工程技术创新中心”通过评审,成为部级科技工程技术创新中心,为陕西省自然资源系统科技创新平台建设再添新的力量。

据悉,本次全国有50家工程技术创新中心获得批复,“新能源矿产与资源信息工程技术创新中心”是陕西省唯一一家获得批复的创新中心,也是陕西省自然资源系统第二家部级工程技术创新中心。

本次申报工作于2021年11月初正式启动,地矿集团利用自身在新能源矿产勘查、选冶、开发利用等方面的优势,积极与依托单位长安大学联系、讨论组建方案,12月底完成“新能源矿产与资源信息工程技术创新中心”建设方案,通过省自然资源厅推荐上报自然资源部,2022年6月按照自然资源部的反馈,再次补充修改、完善方案和汇报,经过全国自然资源系统激烈角逐,最终获得通过。

新获批的新能源矿产与资源信息工程技术创新中心,瞄准国家对锂、镍、钴、铂族和稀土元素等新能源矿产与新兴科技产业的发展战略重大需求,以国家确保新能源矿产安全的重大战略为目标。该创新中心由长安大学长江学者温汉捷教授任中心主任,地矿集团王瑞廷教授级高工、长安大学焦建刚教授等任副主任,将开展新能源矿产超常富集成矿理论、勘查关键技术攻关、分选技术工程化研发、资源大数据挖掘与信息服务等方面的研究,并进行相应成果转化,实现新能源矿产地质找矿突破,建立国家西部新能源矿产资源基地,增强国家对新能源矿产资源的掌控权和话语权,为国家关键矿产安全重大战略服务,创建在国内外具有影响力的新能源矿产与资源信息工程技术创新中心。地矿集团主要开展新能源矿产成矿规律研究、勘查关键技术研发工作和新能源矿产分选技术和开发利用工程化研究相关工作。

下一步,地矿集团将与依托单位、共建单位按照《自然资源部科技创新平台管理办法》,围绕创新中心目标定位与研发方向,加强锂、镍、钴、铂族和稀土元素等关键矿产找矿勘查与开发利用工作,实施重点科技项目,激励科技人才创新,开展开发服务与合作交流,建实、建优、建强创新中心,提高自主创新与成果转移转化能力,为我国新能源矿产与资源勘查、开发与综合利用贡献有色力量。