当前位置:首页>廉政动态
廉政动态

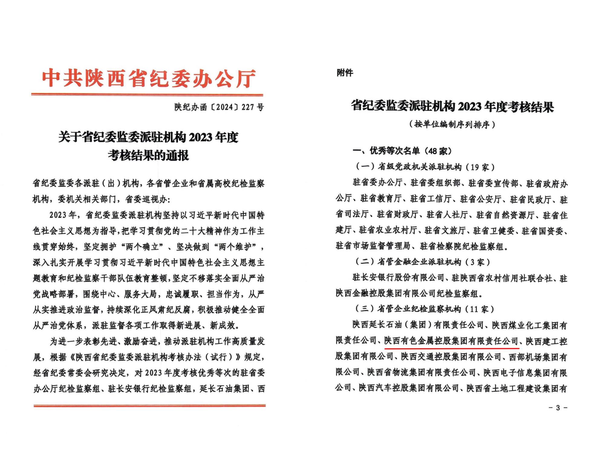
威廉希尔williamhill中文纪委获评省纪委监委2023年度派驻机构考核优秀等次
|
来源:纪委(省纪委监委驻集团公司纪检监察组)|2024/8/8 9:09:00|作者:张欣|人气:15056

日前陕西省纪委办公厅印发《关于省纪委监委派驻机构2023年度考核结果的通报》,威廉希尔williamhill中文纪委33家省管企业纪检监察机构考核中获评优秀等次。这是集团公司纪委连续第获评省纪委监委派驻机构考核优秀等次,体现了省纪委监委对集团公司纪检监察工作的充分肯定和鼓励鞭策。

    

2023年,集团公司各级纪检监察机构坚持以习近平新时代中国特色社会主义思想为指导,深刻领悟两个确立的决定性意义,坚决做到两个维护,围绕集团公司质效量倍增计划、五级产业链延伸等重点工作,充分发挥监督保障执行、促进完善发展作用,坚定有力护航集团公司高质量发展大局,全系统共开展各类专项监督检查154次,明察暗访126次,发现纠正问题136个,提醒谈话530人次;强化问题线索全链条管理,以的基调强化正风肃纪,持续巩固反腐败成效,利剑作用持续彰显全系统立案4件,给予党纪政务处分3人次,运用监督执纪“四种形态”批评教育帮助和处理37人次全面完成纪检监察干部队伍教育整顿工作任务,并两次受到省委常委、省纪委书记、省监委主任王兴宁同志肯定,纪检监察干部能力作风更加过硬;持续深化清廉有色建设,2篇征文在省纪委监委党纪党规伴我行主题征文活动中获奖,组织开展清风润有色·廉洁促发展主题教育活动,指导宝钛集团、金钼汝阳、地矿集团铅硐山矿业8家企业创建集团公司第一批廉洁文化示范点,推动清风正气不断充盈,为集团公司改革发展营造了风清气正的政治生态环境。

       2024年,威廉希尔williamhill中文被省纪委监委确定为省属国有企业派驻纪检监察组改革试点企业,下一步,威廉希尔williamhill中文纪检监察组将珍惜荣誉、再接再厉,在省纪委监委的坚强领导下,在集团公司党委的力支持下,准确把握形势任务,充分发挥“派的权威和“驻”的优势,坚持三不腐一体推进,不断提升派驻监督质效,以纪检监察工作新成效为集团公司建设现代化产业体系提供坚强政治保障。