当前位置:首页>党建工作
学习园地

【学习资料】地方国有资本投资运营公司组建及实施运作研究
|
来源:现代咨询|2020/4/3 17:27:00|作者:万文清 沈星|人气:11294

地方国有资本投资运营公司组建及实施运作研究


摘要:国有资本投资、运营公司(以下简称“两类公司”)改革试点,是贯彻落实党中央、国务院决策部署,深化国资国企改革、改革国有资本授权经营体制的重要举措。本文首先对“两类公司”的功能定位进行阐述,然后阐述了地方“两类公司”的设立方式,最后对“两类公司”的实施运作进行分析。


2018年7月,国务院印发《关于推进国有资本投资、运营公司改革试点的实施意见》(国发〔2018〕23号),明确了“两类公司”的功能定位、组建方式、授权机制、治理结构、运行模式以及监督与约束机制等。当前,该文件出台已近一年,中央企业“两类公司”试点已经扩容至21家。地方“两类公司”也已经超过100家,并成功在“试体制、试机制、试模式”等方面进行了多方面的探索与实践,其中,以上海、广东、浙江、山东等地为代表的“两类公司”试点先行地区已经取得了良好的效果,正在成为推进地方国资国企深化改革的生力军。

2019年4月,国务院印发《改革国有资本授权经营体制方案》(国发〔2019〕9号),进一步强调了“两类公司”的功能和定位,并对通过“两类公司”开展授权放权等方面提出了新要求。可以预见,未来地方“两类公司”即将迎来加快改组组建、创新发展的新阶段。然而,目前各地在制定实施方案中对两类平台公司的认识存在不足,并导致试点对象选择困难、目标不明确、方案难以落地等问题。因此,有必要对国有资本投资运营公司的设立及实施运作进行分析研究,从而可以更好地推动国资国企健康发展。

一、“两类公司”功能定位

根据国发〔2018〕23号文,国有资本投资、运营公司均为在国家授权范围内履行国有资本出资人职责的国有独资公司,是国有资本市场化运作的专业平台。两类公司以资本为纽带、以产权为基础依法自主开展国有资本运作,不从事具体生产经营活动。国有资本投资、运营公司对所持股企业行使股东职责,维护股东合法权益,以出资额为限承担有限责任,按照责权对应原则切实承担优化国有资本布局、提升国有资本运营效率、实现国有资产保值增值等责任。

图1 国有资产管理体制链

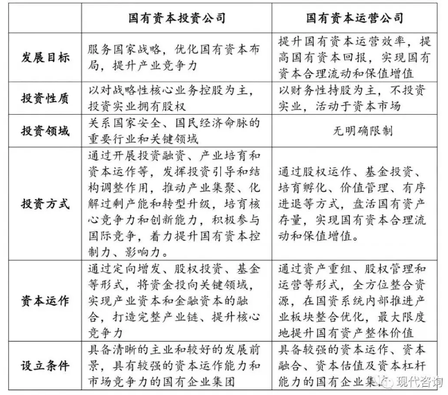
国有资本投资公司、运营公司应各有侧重。国有资本投资公司侧重于服务国家战略和产业升级,投资于实业,以对战略性核心业务控股为主;国有资本运营公司则侧重于实现国有资本合理流动和保值增值,活跃于资本市场,以财务性持股为主。

表1 国有资本投资公司和国有资本运营公司的区别

由上表可见,“两类公司”在功能定位上既有区别,也有一些相似的地方,尤其在具体运作中可能存在部分重合的地方。因此,两类公司功能定位的发挥,还需要在实践探索中逐步完善。

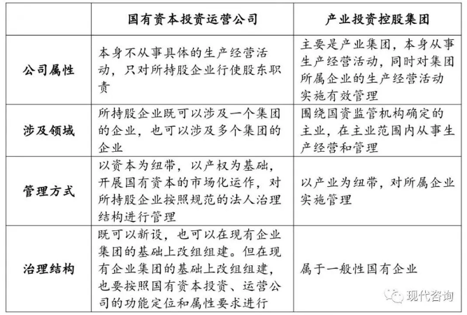
此外,国有资本投资运营公司和产业投资控股集团也是有区别的,具体区别如下表所示:

表2 国有资本投资运营公司与产业投资控股集团的区别

二、地方“两类公司”设立

(一)设立方式

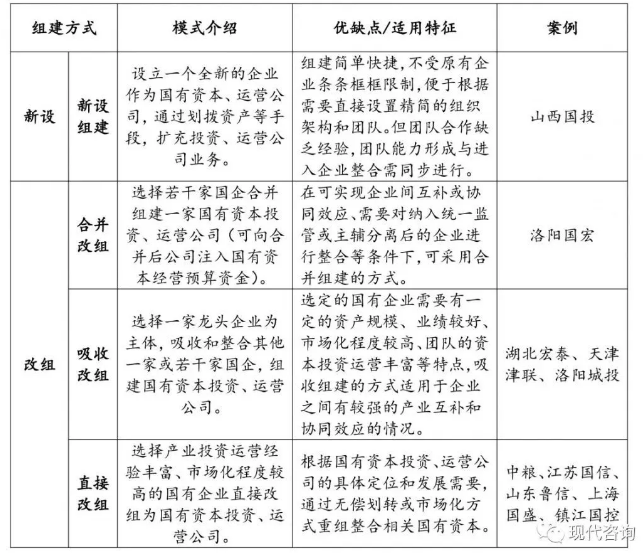
国发〔2018〕23号文件规定,按照国家确定的目标任务和布局领域,国有资本投资、运营公司可采取新设和改组两种方式设立。其中新设组建是指设立一个全新的企业作为国有资本投资运营公司,通过划拨资产等手段,扩充投资、运营公司业务;改组组建是指选择具备一定条件的国有独资企业集团改组成立,但是在具体操作中,改组方式又可以细化为合并改组、吸收改组和直接改组。

表3 国有资本投资运营公司组建方式

从设立方式看,目前地方国有资本投资、运营公司主要通过改组方式成立,如上海国盛、深圳投控、江苏国信、山东鲁信、湖北宏泰等。例如,江苏省国信集团于2018年6月被江苏省国资委选定改建为国有资本投资运营公司试点,旗下所属的酒店资源全部整合注入金陵饭店集团。之所以选择省国信集团作为试点企业,是因为其是省属重点企业,规模实力、质量效益均处于省属企业前列,同时集团非主业涉及领域宽泛,业态复杂,也是省属企业资源配置状况的一个“缩影”,具有较强的典型示范意义。

而采用新设方式的较少,如山西国有资本投资运营公司等。以山西国投为例,其是省政府出资设立的省属国有企业,由省国资委、金控集团划转省属企业国有股权组成,于2017年7月27日注册成立,是全省唯一的集多领域于一体的省属国有资本投资运营平台。其以国有资本投资、运营及相关业务为主,具体负责国有股权持有、投资及运营,资产管理及债权债务重组,企业重组及产业并购组合等。

总之,在各地方进一步的试点过程中,可选择本地区那些定位明确、市场化和专业化程度较高的国有企业率先改组成为平台公司,为本地区“两类公司”改革积累成功经验。在一些国企历史负担较重的地方,也可考虑直接新设成立国有资本投资运营公司。而对于改组组建投资、运营公司企业的条件,我们认为出资人机构应从企业的发展战略、资产负债率、资产质量、盈利能力、董事会建设等多方指标考察这家企业是否适合被改组组建为国有资本投资、运营公司。

而地方产业投资控股集团,我们认为不能天然成为国有资本投资运营公司,因为这类企业通常是从事具体的生产经营活动,这与“两类公司”的功能相悖。若强行将其设立为国有资本投资、运营公司,除非剥离其生产经营功能,否则其生产经营功能和投资运营功能将混为一体,而由此设立的地方“两类公司”则存在体制方面的不健全,也不利于其在地方国资国企改革中发挥出应有的作用。

(二)功能定位

1. 功能定位概述

因为“两类公司”在功能定位上具有一定的重合性,以及地方国资的体量及运作特征不尽相同,因此在实践中地方“两类公司”通常有两种功能定位:功能复合型和功能分类型。

功能复合型,即设立将投资业务和运营业务实行一体化运作的国有资本投资运营公司。

功能分类型,即将国有资本投资、运营公司分开设立。

图2 国有资本投资运营公司设立模式

就现状而言,目前由于各地区国资规模体量、发展阶段有所不同,导致地方国有资本投资、运营公司的数量、功能定位稍有差异。其中,在国资规模体量较大、市场化程度较高的区域,更为强调分工与专业化,将国有资本投资、运营公司分开进行试点,如山东、上海、重庆、广东等地均分类成立多个国有资本投资公司、国有资本运营公司。而在国资规模体量较小的区域,试点企业数量较少,有的对于投资业务和运营业务尚未完全分开,而是实行一体化运作,例如四川发展控股公司、镇江国投公司等。

2. 功能复合型  

功能复合型即将国有资本投资、运营功能复合一体运作。例如省级层面,山东省国资委自2015年起启动了国有资本投资运营公司改建组建工作,先后分三批改建新建了13户,数量居全国首位。其中,山东国投为全省唯一一家国有资本运营公司,其他改组的包括鲁信、国投,高速、兖矿、山能、华鲁等12户则均为在原实体产业集团的基础上改组为投资与运营复合型平台。到目前为止,山东国有资本投资运营公司资产总额已占全部省属企业的90%左右。再如四川发展控股公司,其是四川省人民政府出资设立的国有独资企业,四川省明确将其定位为以国有资本运营为基础,以金融服务为重点,打造金融控股、产业投资引领和企业改革发展三位一体的国有资本运营平台,服务于四川经济社会发展。

地市级层面,例如泰安市在原产业集团的基础上改建四家市属集投资、运营于一体的国有资本投资运营公司——国泰民安投资集团、金融控股集团、泰山旅游集团、泰山国信科技发展集团。

图3 泰安市国有资本投资运营公司定位

然而,值得注意的是,这种功能复合型国有资本投资运营公司的设立也存在着诸多问题,这尤其表现在部分省市国有资本投资运营平台的功能定位并不清晰。在组建环节上,部分省市的国有资本运营公司是由一些偏产业经营的集团公司改组而来的,其资本运营功能通常较弱,达不到国有资本运营公司的要求。其次,在运营环节上,很多国有资本运营公司除资本运营以外,往往还涉足产业经营、产业投资,各种功能交叉在一起,经营、运营、投资混杂,定位混乱。

3. 功能分类型

功能分类型即将国有资本投资与国有资本运营通过两个平台分开运作。例如,重庆市根据现有集团公司改组为主、新设为辅的原则,分类搭建“3+3+1”国有资本投资运营平台整体框架,即:3家国有资本投资公司(以产业投资为主)、3家国有资本运营公司(以股权投资为主)和1家资产管理公司(以不良资产处置和经营为主),并实行投资和运营分开运作。

总体而言,根据上海、山东、重庆、广东等国资改革先行地区的发展情况表明,市场化程度越高,“两类公司”经营的专业性则越强,最终表现也越好。如上海、重庆的“两类公司”成立较早,市场化、专业化经营程度高,相应取得的效果更好。因此,我们认为,地方政府在“两类公司”组建和定位方面,应该坚持差异化战略。不同地方虽然有不同的国企资源,但总体上应按照投资和运营两类平台进行分开发展定位,两类公司各司其职。但对于各地方而言,到底哪种模式较为适用,选择几家作为试点,更能发挥更大的效用,则还要看当地的国资规模及结构。

三、地方“两类公司”的实施运作

根据国有政策文件,结合国有资本投资、运营公司运作实践,作为国有资本市场化运作的专业平台,地方“两类公司”在功能实施运作上主要是打造三类业务平台:一是国有资本投资平台;二是国有资本运作平台;三是国有股权管理平台。

(一)打造国有资本投资平台

国有资本投资、运营公司的产业投资主要是围绕服务国家战略,落实国家产业政策和重点产业布局调整的总体要求,来优化国有资本的投资方向和领域。

国有资本投资、运营公司开展产业投资重点主要为投资向“四个方向”集中:

(1)向重要行业、关键领域、重点基础设施集中;

(2)向前瞻性战略性产业集中;

(3)向产业链关键环节和价值链高端领域集中;

(4)向具有核心竞争力的优势企业集中。

此外,“两类公司”在实际进行产业投资中,应强调以组建基金的方式来规模化筹集资本、放大国有资本功能,为国有企业结构调整和转型升级提供融资新渠道和投资新机制。

例如,国家开发投资公司按照国有资本“更多投向关系国家安全、国民经济命脉的重要行业和关键领域”的要求,梳理调整现有业务结构,重点发展基础产业、前瞻性产业、金融及服务业和国际业务,推动国有资本向“命脉”和“民生”领域集中,提升服务国家战略的能力。并主要体现出以下两大特征:一是基础产业在调整中发展。电力公司大力发展清洁能源,加快开发海外业务;煤炭公司向矿产资源开发企业转型,煤炭资产整体划转至中煤集团;结合“一带一路”沿线国家资源优势,加大战略性稀缺性矿产资源投资力度;立足“长江经济带”战略,加大港口资源整合力度。二是前瞻性战略性产业在创新中发展。打造前瞻性战略性产业投资平台,组建国投创新、国投创业、国投创合、国投创益、海峡汇富等基金管理公司。先后发起国投先进制造产业投资基金、国投科技成果转化创业投资基金、国家新兴产业创业投资引导基金和海峡产业投资基金、贫困地区产业发展基金,积极引导社会资本进入前瞻性战略性产业,推动创业创新。

再如,镇江国有投资控股集团于2014年作为镇江市国有资本运营公司的试点单位,承担全市国有资本布局和优化重组的功能。4年以来,镇江国投大力实施产融结合战略,高起点、市场化谋划产业投资业务,目前已经形成了“基金投资”和“股权直投”两大业务主线,投资方向定位于战略性新兴产业和现代服务业,实现了镇江辖市区基金投资全覆盖,并参与了多个优势项目的投资和资本运作,取得了国有资本优化布局和调整的阶段性成果。

(二)搭建国有资本运作平台

国有资本投资、运营公司的资本运作主要是通过资本市场运作实现国有资本的合理流动和优化配置,即通过证券交易、产权交易等资本市场,以市场公允价格处置企业资产,实现国有资本形态转换,变现的国有资本用于更需要的领域和行业。围绕“促进国有资本的流动和优化配置”,国有资本投资、运营公司实施资本运作的重点包括资产证券化、实施并购重组、设立股权投资基金、市场化增减持。

例如,上海市将建立国资流动平台并实施市场化运作,作为落实管资本为主要求的一项基础性改革举措。以国际集团、国盛集团两家企业为主搭建了国资流动平台,作为部分国有股权的持股主体、国资运营主体、部分一般性竞争领域国资退出的主要通道,先后出台《国有资本运营平台投资决策委员会工作规则》等一系列制度规范,建立了规范的决策机制和操作流程,为国有资本有序流动提供了保障。截止目前,两家企业累计持有股权涉及资产价值总额约800亿元。2015年以来,先后通过纵向整合与横向联动,实施上港集团与锦江航运重组,发行以上海建工为标的的国盛可交换公司债,发布“中证上海国企指数”等重大项目,盘活存量资本近400亿元。

再如,重庆渝富集团作为重庆市国有资本运营公司,积极强化其资本运作功能。一方面积极强化股权进退流转操作,运用有序进退机制推动资本增值,先后实施三峡人寿、渝康公司、重庆联交所、华龙网等增量股权投资,先后推动京东方、西南证券、金科股份交通银行等股权通过资本市场实现流转,通过公开市场挂牌出让股权方式支持重庆果园港发展。另一方面积极推动所出资企业升级发展,通过资产证券化、收购兼并、战略合作,先后为重庆汽车金融、重庆金交所等所出资企业引人战略投资者实施战略重组。

(三)培育国有股权管理平台

在国有资本投资、运营体系下,国有资本投资、运营公司多以全资、控股、参股的形式持有所出资企业的股权。为实现国有资本保值增值的目标,必然要求国有资本投资、运营公司对所持有公司的股权进行管理,重点是对组合管理、市值管理、参与所出资企业的治理以及推进所出资企业公司制改造等方面加强管理。

例如,在新设改组之初,中国诚通总部新设了股权管理部,作为央企划转股权接收管理的职能部门,形成规范的股权划转、市值管理、股权运营的工作制度和流程。截至目前,已经接收管理国资委划转的中国远洋、中海科技、宝钢股份、武钢股份、中国建材、中材节能、中国能建、桂冠电力等央企上市公司部分股权,并接收了中国旅游集团所属上市公司华贸物流控制性股权。目前,公司正在筹建股权运作实体平台,并拟设立国企结构调整指数和缔结基金,打造承接股权、运作股权的市场化、专业化股权流转平台。

再如,重庆渝富集团也在积极强化其股权价值管理功能。积极运用价值管理机制推动其股权价值提升,截至2017年底,试点以来累计审议所出资企业议案280个,其中否决议案约50个促进优化完善议案约600个。

四、结  语

地方国资试点国有资本投资运营公司的过程,实质上是不断尝试和调整的过程。地方国资部门应积极学习和领会国家相关政策,在试点过程中与监管机构、外部专业机构充分沟通和讨论。此外,“两类公司”的设立只是第一步,地方国有资本投资运营公司成立以后,如何处理其与国资监管机构之间的关系、如何处理其与所持股企业之间的关系、如何完善企业自身架构等都是接下来需要面对和解决的问题,只有这些问题都解决好了,地方“两类公司”才能更好地服务地方国资国企改革的开展。

(原文链接:https://mp.weixin.qq.com/s/fIxSRfEbiFGDu4n2eDD3Lw